ΰµÂ¹ÙÍø

΢Á¿ÔªËؼì²â£¬£¬£¬£¬£¬Ã»ÓнÐÍ££¡Ã»ÓнÐÍ££¡Ã»ÓнÐÍ££¡

2025/12/11

        ¿ËÈÕ£¬£¬£¬£¬£¬ÖÖÖÖ¡°Ç¡Á÷Á¿¹«Öںš±ÔÙ´ÎÆµÈÔ·ºÆð¡°Î¢Á¿ÔªËؼì²â±»½ÐÍ£¡±µÈÎóµ¼ÐÔÄÚÈÝ£¬£¬£¬£¬£¬Òý·¢¹«ÖÚÎó½â¡£¡£¡£¡£¡£¡£¡£×÷Ϊºã¾ÃÉî¸û΢Á¿ÔªËؼì²âÁìÓòµÄÆóÒµ£¬£¬£¬£¬£¬ÎÒÃÇÒÔΪÓÐÐëÒªÔÚ´ËÖØÉêÒ»¸öÇåÎú¶øÖ÷ÒªµÄÊÂʵ£º¡°Î¢Á¿ÔªËؼì²â´Óδ±»½ÐÍ£¡£¡£¡£¡£¡£¡£¡£¹æ·¶²»ÊÇ·ñ¶¨£¬£¬£¬£¬£¬¾«×¼Ó¦ÓòÅÊÇÆ«Ïò¡±¡£¡£¡£¡£¡£¡£¡£

        Ò½ÁÆ¿µ½¡ÁìÓòÐèÒªÑÏËà¡¢¿Í¹Û¡¢×¨Òµ£¬£¬£¬£¬£¬¶ø²»ÊÇÔ´ÓÚÎó½âµÄ¡°±êÇ©»¯Ò¥ÑÔ¡±¡£¡£¡£¡£¡£¡£¡£ÓÈÆäÔÚÄ¿½ñÐÐÒµÃæÁÙÌôÕ½µÄÅä¾°Ï£¬£¬£¬£¬£¬ÎÒÃǸüÓ¦ÅäºÏά»¤¿ÆÑ§ÓëÁÙ´²¼ÛÖµ£¬£¬£¬£¬£¬¶ø·ÇÓÃÔìÒ¥Îü¾¦ÎÊÌâ¡¢¹ýʧÐÅÏ¢·ñ¶¨ÕýÔÚ±£»£»£»£»£»£»£»£»¤¹«ÖÚ¿µ½¡µÄ¼ì²âÊֶΡ£¡£¡£¡£¡£¡£¡£

01    Õþ²ß´Óδ·ñ¶¨Î¢Á¿ÔªËؼì²â¼ÛÖµ   

        2021Äê¹ú¼ÒÎÀ½¡Î¯Ðû²¼µÄ¡¶¹ØÓÚÔöÇ¿¶ùͯ΢Á¿ÔªËؼì²â¼àÊÓÖ´·¨ÊÂÇéµÄ֪ͨ¡·Ã÷È·ÒªÇ󡪡ª²»¿É½«Î¢Á¿ÔªËؼì²â×÷Ϊ·ÇÐëÒªµÄÆÕ²éÏîÄ¿£¬£¬£¬£¬£¬Ó¦ÔÚÁÙ´²Õï¶ÏÓëÖÎÁÆÐèÇóϹ淶ӦÓᣡ£¡£¡£¡£¡£¡£Õâ´ú±íµÄ²»ÊÇÏÞÖÆ£¬£¬£¬£¬£¬¶øÊÇÖ¸µ¼£º

  • ´ÓÆÕɸÏò¾«×¼Ó¦ÓÃתÐÍ

  • ´ÓÉÌÒµ»¯ÏòÁÙ´²¼ÛÖµ»Ø¹é

  • ´ÓÔÓÂÒÊг¡Ïò¹æ·¶ÐÐÒµÂõ½ø

        ¹æ·¶£¬£¬£¬£¬£¬ÈÃÐÐÒµ¸ü¿µ½¡£¬£¬£¬£¬£¬Ò²Èüì²â¸üÓÐÒâÒå¡£¡£¡£¡£¡£¡£¡£

02    ѪǦÖж¾ÊÂÎñ£ºÎ¢Á¿ÔªËؼì²â²»ÊÇ¡°Ñ¡×ö¡±£¬£¬£¬£¬£¬¶øÊÇÐëÒªµÄ¹«¹²¿µ½¡·ÀµØ

8.jpg

        ¿ËÈÕ±¸ÊܹØ×¢µÄijµØÓ×¶ù԰ѪǦȺÌåÖж¾ÊÂÎñ£¬£¬£¬£¬£¬ÎªÉç»áÔÙ´ÎÇÃÏ쾯ÖÓ£ºÓк¦ÔªËØÌ»Â¶Î£º¦ÕæÊµ±£´æ£¬£¬£¬£¬£¬²¢ÇÒΣº¦ÑÏÖØ¡£¡£¡£¡£¡£¡£¡£ÔÚÕâÀàÊÂÎñÖУ¬£¬£¬£¬£¬Î¢Á¿ÔªËؼì²â²»µ«ÊÇÕï¶Ï¹¤¾ß£¬£¬£¬£¬£¬¸üÊǹ«¹²ÎÀÉúϵͳµÄÖ÷Òª×é³É²¿·Ö£º

  • ×ÊÖúÔçÆÚ·¢Ã÷Óк¦ÔªËØÌ»Â¶£»£»£»£»£»£»£»£»

  • ΪÁÙ´²ÖÎÁÆÌṩ¶¨Á¿ÒÀ¾Ý£»£»£»£»£»£»£»£»

  • Ϊî¿Ïµ²¿·ÖÌṩËÝÔ´Óë¹ÜÀíÊý¾Ý¡£¡£¡£¡£¡£¡£¡£

        ÈôÊÇûÓмì²â£¬£¬£¬£¬£¬ÔõÑùʵʱ·¢Ã÷£¿£¿£¿£¿£¿£¿£¿ÔõÑù½éÈë¸ÉÔ¤£¿£¿£¿£¿£¿£¿£¿×Ô2004ÄêÆð£¬£¬£¬£¬£¬Ê×¶¼¶ù¿ÆÑо¿Ëù¡¢±±¾©Î°µÂ¹ÙÍøÁ¢ÒìÉúÎïÊÖÒչɷÝÓÐÏÞ¹«Ë¾Ò»Á¬¶þÊ®ÄêÔÚÌìÏÂ20¶à¸ö¶¼»á¿ªÕ¹¡°Öйú¶¼»á¶ùͯǦ̻¶¼à²â¼°×ۺϸÉÔ¤ÏîÄ¿¡±¡£¡£¡£¡£¡£¡£¡£¸ÃÏîÄ¿ÊǺ£ÄÚÏà¹ØÁìÓò¼à²âʱ¼ä×¡¢¹æÄ£×î¹ã¡¢ÒªÁì×îÑϽ÷µÄÏîÄ¿¡£¡£¡£¡£¡£¡£¡£Óк¦ÔªËؼà²â²»ÊÇÎ޹ؽôÒª£¬£¬£¬£¬£¬¶øÊDZØÐè±£»£»£»£»£»£»£»£»¤µÄÉç»á¹¦Ð§¡£¡£¡£¡£¡£¡£¡£

À¶É«Å侰ϵÄÒ½Áƹ¤¾ßºÍ×Öĸ×éºÏ.jpg

ÏîÄ¿»ñ½±Í¼.jpg

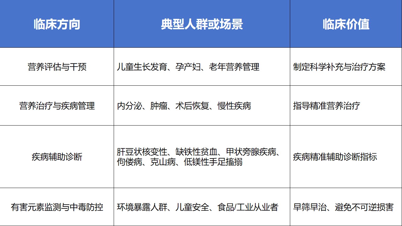
03    Ò½ÁƼì²âµÄµÄÕæÕýʹÃüÊÇ·þÎñÁÙ´²¿µ½¡£¬£¬£¬£¬£¬ÊØ»¤¿µ½¡

        Î¢Á¿ÔªËؼì²â²¢·Ç¡°ÈËÈ˶¼×ö¡±£¬£¬£¬£¬£¬Ò²·Ç¡°ÈËÈ˶¼²»×ö¡±¡£¡£¡£¡£¡£¡£¡£ËüÊôÓÚÕë¶ÔÐÔÁÙ´²Ó¦Ó㬣¬£¬£¬£¬ÓÃ;º­¸Ç¼¸´óÆ«Ïò£º

ÓªÑøÏà¹ØÁÙ´²ÁìÓòÐÅÏ¢-¼²²¡¸¨ÖúÕï¶ÏµÈÄÚÈÝ.jpg

        Òò´Ë£¬£¬£¬£¬£¬Î¢Á¿ÔªËؼì²â²»ÊDzúÆ·£¬£¬£¬£¬£¬¶øÊÇÁÙ´²¹¤¾ß¡£¡£¡£¡£¡£¡£¡£ËüµÄÒâÒå²»ÔÚ¼ì²â×Ô¼º£¬£¬£¬£¬£¬¶øÔÚÓÚ±£»£»£»£»£»£»£»£»¤Ã¿Ò»Ð¡ÎÒ˽¼Ò¸ü¿µ½¡µØÉúÑÄ¡£¡£¡£¡£¡£¡£¡£

04    ÐÐÒµÐèÒª¿ÆÑ§·¢Éù£¬£¬£¬£¬£¬¶øÆóÒµ±ØÐè¼ç¸ºÔðÈÎ

        ×÷ΪҽÁÆÆóÒµ£¬£¬£¬£¬£¬ÎÒÃÇÓÐÔðÈμá³Ö£º¡°ÓÃÊÖÒÕÍÆ¶¯¹æ·¶»¯¡¢ÓòúÆ·Ö§³ÖÁÙ´²ÐèÇó¡¢ÓÃ¿ÆÆÕÖ¸µ¼¹«ÖÚÈÏÖª¡±¡£¡£¡£¡£¡£¡£¡£ÐÐÒµÔ½¹æ·¶£¬£¬£¬£¬£¬»¼ÕßÊÜÒæÔ½´ó£»£»£»£»£»£»£»£»

        ¼ì²âÔ½¾«×¼£¬£¬£¬£¬£¬ÁÙ´²¼ÛÖµÔ½¸ß¡£¡£¡£¡£¡£¡£¡£ÕâÊÇÎÒÃÇһֱͶÈëÑз¢¡¢Ò»Ö±Íƽø¼ì²âÄÜÁ¦Óë±ê×¼»¯½¨ÉèµÄÔµ¹ÊÔ­ÓÉ¡£¡£¡£¡£¡£¡£¡£

        ÎÒÃÇÔ¸Óëî¿Ïµ²¿·Ö¡¢Ò½ÁÆ»ú¹¹¡¢¿ÆÑÐÓëýÌåÙÉÐУ¬£¬£¬£¬£¬ÅäºÏÍÆ¶¯ÐÐÒµ¿µ½¡Éú³¤¡£¡£¡£¡£¡£¡£¡£

½áÓï

        ΢Á¿ÔªËؼì²â´ÓûÓб»½ÐÍ£¡£¡£¡£¡£¡£¡£¡£Î¢Á¿ÔªËؼì²âÕýÔÚ±äµÃ¸ü׼ȷ¡¢¸ü¹æ·¶¡¢¸üÖ÷Òª¡£¡£¡£¡£¡£¡£¡£ÎÞÂÛÊǶùͯ·¢Óý¡¢ÔÐÆÚ¿µ½¡£¬£¬£¬£¬£¬ÕÕ¾ÉÓªÑø¹ÜÀíÓ빫¹²ÎÀÉúÊÂÎñ£¬£¬£¬£¬£¬Î¢Á¿ÔªËؼì²âʼÖÕÔÚÁÙ´²ÊÎÑÝ×Ų»¿É»òȱµÄ½ÇÉ«¡£¡£¡£¡£¡£¡£¡£ÎÒÃǽ«¼ÌÐø¼áÊØ¡ª¡ªÁ¢ÒìÉúÃü¿Æ¼¼ ¹²ÖþÈËÀ࿵½¡¡£¡£¡£¡£¡£¡£¡£

        ÎÒÃǽ«Ð¯µç¸ÐñîºÏµÈÀë×ÓÖÊÆ×ºÍÔ­×ÓÎüÊÕÒÇ΢Á¿ÔªËؼì²âË«½â¾ö¼Æ»®ÁÁÏà2025Äê12ÔÂ12ÈÕ±±¾©Î¢Á¿ÔªËØÑ§»áѧÊõ´ó»á£¬£¬£¬£¬£¬ÓëÀ´×Ôҽѧ¡¢Ä¥Á·¡¢ÓªÑøÓëÖÊÁÏÁìÓòµÄר¼ÒÅäºÏ̽ÌÖÊÖÒÕÁ¢ÒìÓëÁÙ´²ÐèÇ󣬣¬£¬£¬£¬ÎªÎ¢Á¿ÔªËؼì²âµÄ¿µ½¡Éú³¤Ð¢Ë³Á¦Á¿¡£¡£¡£¡£¡£¡£¡££¨¸½2025Äê±±¾©Î¢Á¿ÔªËØÑ§»áѧÊõ¾Û»áÒé³Ì£©

±±¾©Î¢Á¿ÔªËØÑ§»á2025ÄêѧÊõ´ó»áôß΢Á¿ÔªËØÓëÉúÃü¿µ½¡Á¢Òì×êÑлá

¾Û»áµØÖ·£º±±¾©½ðÌ©º£¹ã²©Âùݰ˲ãÑô¹âÎݶ¥¶à¹¦Ð§Ìü

ʱ¼ä£º2025.12.12


΢ÐÅͼƬ_20251209142632_1107_194.jpg




·ÖÏí

×îÐÂÍÆ¼ö
ÐÂÄêÒÁʼ£¬£¬£¬£¬£¬ÍòÏó¸üР| ΰµÂ¹ÙÍøÁ¢Òì×£ÄúÔªµ©¿ìÀÖ£¡
ÌåÍâÕï¶Ï

ÐÂÄêÒÁʼ£¬£¬£¬£¬£¬ÍòÏó¸üР| ΰµÂ¹ÙÍøÁ¢Òì×£ÄúÔªµ©¿ìÀÖ£¡

2026.01.01 More  
ÌåÍâÕï¶Ï

¹ú¼ÊÈϿɣ¡Î°µÂ¹ÙÍøÁ¢ÒìHPV¼ì²âÊÔ¼ÁºÐÍâÑóÁÙ´²ÑéÖ¤ÌåÏÖ׿Խ

2025.11.21 More  
ÌåÍâÕï¶Ï

ȫи³ÄÜ¡¤ÎÞ¡°Ðº¡±¿É»÷£ü²¡¶¾ÐÔ¸¹ÐººËËá¶àÁª¼ì½â¾ö¼Æ»®»ÀÐÂÉÏÊУ¡

2025.11.19 More  
ÌåÍâÕï¶Ï

ÌìÏÂÏû³ý¹¬¾±°©ÈÕ | ΰµÂ¹ÙÍø¹«ÒæÐУ¬£¬£¬£¬£¬ÎÒÃÇÒ»Ö±ÔÚ·ÉÏ

2025.11.18 More  
ÌåÍâÕï¶Ï

Á÷¸Ð¼¾¼´Î´À´ÁÙ£¬£¬£¬£¬£¬Î°µÂ¹ÙÍøÁ¢ÒìÖúÁ¦¼²¿ØºôÎüµÀ²¡Ô­¼à²â£¡

2025.10.28 More  

µç»°£º010-88850168

ÍøÕ¾µØÍ¼